物联网边缘网关TG452:工业级智能连接的核心枢纽
一、产品概述
TG452是厦门 推出的新一代工业级物联网nba优米在线观看 ,专为高可靠性、低延迟的工业场景设计。它融合边缘计算、多协议转换、5G/4G通信等技术,实现设备数据的高效采集、本地处理与云端协同,广泛应用于电力、交通、环保、工业自动化等领域,是构建工业物联网(IIoT)的核心枢纽。

二、核心功能与特性
1. 强劲的边缘计算能力
本地化数据处理:内置高性能工业级处理器,支持数据预处理、过滤及模型分析,减少云端传输压力,提升响应速度。
协议转换与兼容:兼容Modbus TCP/RTU、OPC UA等主流工业协议,实现异构设备无缝对接。
二次开发支持:提供交叉编译工具,支持上层应用开发
2. 全场景通信能力
多模网络接入:
支持4G/3G/5G、以太网、Wi-Fi、LoRa等多种通信方式。
支持有线无线双链路备份,确保网络连续性。
安全传输:
支持国密加密及VPN隧道(IPSec/L2TP/PPTP/OpenVPN),保障数据传输安全。
支持APN/VPDN专网接入,满足电力等行业的安全规范。

3. 丰富的接口与扩展性
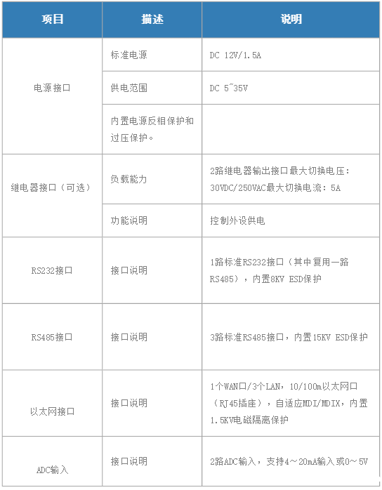
工业级接口:
3×LAN、1×WAN、TF卡、1×RS232(复用一路RS485)、3×RS485、2×ADC、2×DI。
1.5KV以太网口电磁隔离、15KV ESD保护,适应恶劣环境。
灵活扩展:支持TF卡存储、GPS定位、CAN总线、继电器扩展,满足多样化场景需求。
4. 高可靠性设计
工业级防护:
工作温度范围-40℃~75℃,通过EMC认证,耐高低温、防潮、防雷、防电磁干扰。
金属外壳,保障设备在工厂、电厂等复杂环境中稳定运行。
自修复机制:
多重看门狗检测,故障自动重启。
断线自动重连。
5. 智能化管理
远程运维:支持Web/SSH/Telnet配置,固件远程升级,日志远程推送。
云端协同:对接阿里云、华为云、西门子等平台,实现设备远程监控与数据分析。
内网穿透:内嵌花生壳客户端,轻松实现跨网络访问。
三、技术参数


四、应用场景
1. 电力行业
智能电网:支持IEC101/104/61850、DL/T645等协议,实现配网自动化、线路监测与远程控制。
新能源管理:连接光伏逆变器、风电控制器,优化能源调度。
2. 工业自动化
设备联网:通过Modbus协议集成PLC、传感器,实现生产数据实时采集与边缘分析。
预测性维护:本地处理设备振动、温度数据,提前预警故障。
3. 智慧交通
车联网:连接车载终端,实现车辆定位、轨迹追踪与违章抓拍。
智能信号灯:根据实时流量调整配时,缓解拥堵。
4. 环保监测
水务管理:采集泵站、污水厂数据,远程监控水质与设备状态。
大气监测:连接空气质量传感器,本地处理PM2.5、VOCs数据,快速响应污染事件。
5. 农业与矿业
精准农业:通过土壤湿度、气象数据本地分析,自动控制灌溉与温室环境。
矿山安全:监测井下设备运行与环境参数,保障安全生产。

五、竞争优势
边缘计算赋能:降低云端依赖,实现毫秒级响应,适合实时性要求高的场景。
协议全兼容:覆盖主流工业协议与云平台,消除设备互联障碍。
工业级可靠性:通过严苛环境测试,适应高温、高湿、强电磁干扰环境。
安全加固:国密加密与VPN双保障,满足等保三级要求。
易用性:支持Web、手机端等多方式管理、远程升级,降低运维成本。
六、总结
TG452边缘网关以强大的边缘计算能力、全场景通信协议支持及工业级可靠性,成为工业物联网领域的核心设备。它不仅解决了传统网关在实时性、安全性与扩展性上的痛点,更通过开放的开发环境,助力企业快速构建智能化应用。无论是电力、交通还是制造业,TG452都能提供高效、稳定、安全的连接解决方案,推动工业数字化转型迈向新高度。
-
5G 高性能边缘计算网关 | TG465TG465高性能物联网网关,5G+WIFI6高速网络,四核64位Cortex-A55,2GRAM、16GFLASH,1TOPS NPU,主频高达2GHZ,超强的运算能力,边... -
触摸屏边缘计算网关 | TG462触摸屏边缘计算网关TG462 是一款带触摸屏的高端边缘计算网关。用户可以在现场通过触摸屏进行设备配置、维护和管理、查看数据。实... - app优米
-
4G边缘计算智能网关 | TG452TG452系列工业网关是一款边缘计算网关, 该系列产品可帮助用户快速接入高速互联网,实现安全可靠的数据传输,采用Arm架构高端处... -
4G工业级物联网网关 | TG462TG462系列工业级物联网网关是一款采用ARM架构高能效处理器,Linux操作系统的嵌入式工业计算机,该产品广泛应用工业4 0、智慧水利...
-
基于工业网关的充电桩远程运维与监控管理一体化解决方案厦门 工业网关赋能充电桩远程运维与监控管理解决方案,通过工业网关实现充电桩的设备互联、数据采集、边缘计算与远程运维,构建全生命周期监控管理体系,提升运维效率与设备可 -
工业智能网关设备远程运维解决方案工业网关设备远程运维解决方案,实现了对工业设备的实时监控、故障预警、远程诊断及优化管理,显著提升了运维效率并降低了成本。它彻底改变了传统工业现场设备“靠腿运维、现 -
光储充一体化系统解决方案_AI边缘计算网关厂家光储充一体化系统是一种将光伏发电、储能装置(如锂离子电池)和充电设施(包括电动汽车充电桩等)集成管理的综合能源系统。该系统通过智能调度和协同控制,优化能源生产、存储与消费,实 -
5G边缘网关赋能发电机远程监控与运维随着工业物联网技术的突破, 工业网关通过边缘计算、多协议转换、5G 通信等能力,实现了发电机从 "被动维修 " 到 "主动运维 " 的跨越。 -
案例|5G边缘计算网关,创新实验园多场景智能管控创新实验园区针对供排水、暖通空调、冷库、发电、污水处理等场景的能耗管控痛点,通过部署 5G+触屏边缘网关TG462,在不影响既有设施运行的前提下打造 "数据驱动、


闽公网安备 35021102001331号