小体积工业5G路由器,5G高速低延时,支持SA/NSA,兼容全网通4G/3G,支持双SIM卡,双网口,RS485/RS232串口,支持多VPN数据加密传输。广泛应用于智慧工业、交通、自助机柜、电力、医疗、水利、环保等行业。
|
小体积5G工业路由器TR323,外形104*78*24mm,体积轻巧,导轨式便捷安装。
|
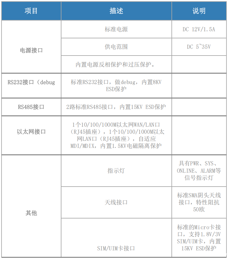
双SIM卡(标准的Micro卡接口,支持1.8V/3V SIM/UIM卡),4*5G天线,1×LAN、1×WLAN/LAN、1×RS232(debug)、2×RS485。
|
5G工业路由器TR323优米平台app下载设备管理平台多设备远程统一管理,随时随地掌控现场设备状态、设备诊断、设备调试、设备升级等智能管理。
|
多协议兼容,支持OPC UA、MQTT、HTTP、TCP、UDP、JSON、MODBUS TCP/RTU、电力DL/T 645-2007等,
支持西门子、松下、欧姆龙、三菱等工业PLC协议,支持用户私有协议开发,支持主流物联网平台对接。
|
适用于大规模分布式的行业应用,PLC工业组网、车联网、智能快递柜、充电桩、银行ATM机、铁塔监控、智慧医疗、新媒体视频传输、智慧安防、电力、水利、环保等。

-
嵌入式工业路由器 | TR331优米平台app下载工业级嵌入式无线路由器TR331,支持4G 3G 有线 WIFI GPS NB-IoT,高性能工业级32位通信处理器,软件多级检测硬件多重保护机制稳定可靠,体积小易安装兼容强,可灵活嵌入指定主板上。 -
低价工业路由器TR311 性价比之王TR311-DC是优米平台app下载推出的一款低价工业路由器,有着性价比之王称号。其采用低成本技术策略研发的一款工业级无线路由器。具有体积小、低功耗、低成本的优势! -
5G千兆工业路由器TG463TG463系列5G千兆工业路由器,支持5G网络,具备5路千兆网口,4路POE口。接口丰富,同时接入更多设备及传感器。支持多种VPN协议(OpenVPN、IPSEC、PPTP、L2TP等)。可无缝对接各类PLC工业组网应用。 -
双卡工业无线路由器TR341优米平台app下载工业无线路由器TR341是一款双卡工业无线路由器,具有无线覆盖范围广,数据传输网络稳定的特点,支持双无线备份及有线无线双备份 -
4G小体积工业路由器 | TR321TR321系列工业路由器属小体积低功耗双网口工业无线路由器,支持4G并往下兼容EDGE、CDMA 1X及GPRS网络,同时支持多种VPN协议确保数据传输安全,支持RS232(RS485可选)。
-
5G工业路由器AGV远程控制运维,赋能智能制造高效升级优米平台app下载5G 工业路由器,以 “高带宽、低时延、广连接、高可靠” 的核心优势,为 AGV 远程控制与运维提供了颠覆性解决方案,重新定义智能制造场景下 AGV 的作业模式。 -
案例 | 优米平台app下载5G工业网关赋能国控环保站“监测-溯源-调控”智能升级优米平台app下载深度融合物联网、边缘计算、大数据与云计算技术,提供软硬件一体化解决方案,对泵站、污水处理站、关键河道水文站等核心场景进行智能化改造,打破数据孤岛,构建动态监管网络 -
城市综合管廊安全监测系统解决方案优米平台app下载城市地下综合管廊安全监测解决方案运用物联网技术,采用结构安全监测传感器、数据采集传输仪等设备,构建城市综合管廊结构安全自动监测系统,对结构安全数据进行采集 -
工业路由器输电线路在线监测应用输电线路在线监测系统主要由数据采集及无线数据传输终端(即优米平台app下载工业路由器)、中心服务器等部分组成。优米平台app下载工业路由器支持采集输电线路上的各类传感器数据,如环境温 -
公专网一体5G工业路由器,智慧电网全链路加密监控管理应用优米平台app下载5G公专网一体工业路由器通过融合公网和专网的优势有效解决了现代电网对于高效、灵活和安全通信的需求。5G工业路由器TR323系列,具备小巧、易安装和强兼容性
◆ 行业应用终端:行业专属定制,符合需求,组网更灵活
◆ 物联网无线通信产品:资深研发团队,成熟产品,应用更稳定
◆ 物联网应用软件平台:经验丰富,定制开发


闽公网安备 35021102001331号